
Introduction:
ISO 45001 2018 is an occupational health and safety management standard. It defines a set of occupational health and safety (OH&S) management requirements. The purpose of this standard is to help organizations to prevent work-related injury and ill-health and to provide a safe and healthy workplace. According to ISO 45001, any organization can achieve these important objectives if it establishes an OH&S management system (OHSMS) and if it continually tries to improve the suitability, adequacy, and effectiveness of this system.
Benefits of ISO 45001:2018
An effective health and safety management system can provide benefits to your customers and give you a competitive advantage by:
- Minimizing the risks of production delays
- Providing a safe environment to do business
- Demonstrating your commitment to maintain an effective health and safety policy
Other benefits make your organization more efficient, able to meet its legal requirements and help to improve staff morale by making the workplace a safer environment to work in.
Benefits to the organization include:
- Improving your reputation and increasing your opportunities to gain new business
- Minimizing risks of downtime through accidents
- Demonstrating your commitment to meet legal obligations
- Possible cost savings from public liability insurance premiums
- Maintaining compliance to legal requirements
- Providing a robust system to maintain and continually improve health and safety.
Your advantages in working with us:
- Security in planning and execution at an individual fixed price
- Compact, unbureaucratic, and flexible approach
- Fast implementation through years of audit expertise
- Shortened audit duration and certification in 6-12 weeks
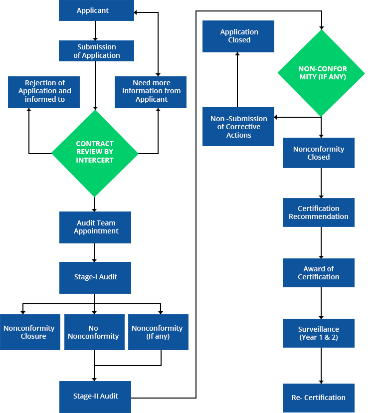
Certification Process
